中小学合成材料面层运动场地
发布时间:2019-09-04新闻出处:浏览量:
由教育部(基础)归口、执行、主管,由“教育部教育装备研究与发展中心”起草的《中小学合成材料面层运动场地》Sports areas with synthetic surfaces for primary and middle schools, 于2018年5月7日正式在全国标准信息公共服务平台发布,2018年11月1日正式实施。
一、切实提高政治站位
各省级教育行政部门要深入学习贯彻全国教育大会精神,树立健康第一的教育理念,帮助学生在体育锻炼中享受乐趣、增强体质、健全人格、锤炼意志。要充分认识新国标对于提高中小学合成材料面层运动场地的质量、保障学生健康安全、提升学校体育办学条件的重要意义,高度重视中小学合成材料面层运动场地的建设、使用与管理工作。
二、加强宣传贯彻力度
新国标研究借鉴国内外相关标准,针对性地解决了合成材料面层运动场地建设中存在的安全、环保、运动防护等突出问题,并综合考量中小学合成材料面层运动场地全生命周期中各个环节的主要风险点,提出了符合绿色发展、技术进步、行业规范以及学生健康防护要求的各项技术指标。各省级教育行政部门要充分利用各种媒体,认真学习宣传贯彻新国标,采取切实可行措施,推动新国标有效实施。2018年11月1日以后交付使用的中小学合成材料面层运动场地必须执行新国标。
三、健全长效监管机制
各省级教育行政部门要专题研究,细化方案,明确责任,务求实效。要在招标采购、安装施工、质量检查、监理验收等过程中加强监管,健全长效监管机制,落实政府有关部门、学校作为采购者、监督者、使用者的主体责任。要着重遏制层层转包和低价中标行为,各地在招标采购中应直接面向施工企业,避免过多中间商的介入。
四、注重加强督导检查
各省级教育行政部门要定期会同有关部门开展督导检查和专项整治,坚决防止工作中的庸政、懒政、怠政现象,对因徇私舞弊、玩忽职守、吃拿卡要、索贿受贿等造成场地设施不符合质量标准而危害师生身体健康的要依规依纪,予以问责和严肃查处。近期各地要就新国标的实施开展专项的工作部署,并在年内将新国标落实情况报送我部体育卫生与艺术教育司。
新国标VS旧国标
新旧国标大转变,由推荐执行到强制性实施
2016年,因全国各地中小学校爆发出多起“毒跑道”事件,教育部叫停了塑胶跑道的新建和维修,并牵头修订塑胶跑道新国标。《中小学合成材料面层运动场地》(GB 36246-2018)由教育部教育装备研究与发展中心、清华大学、深圳市计量质量检测研究院、武汉体育学院等26个单位共同起草。新国标组织超过100次的专家会议论证,以及全国范围内的实地考察并抽样检验,收集市场上数百家企业产品不计其数的验证实验。
新国标标准号:GB 36246-2018
旧国标标准号:GB/T 19851.11-2005
从标准号上可以看出国家各部委对规范塑胶跑道和塑胶球场市场的决心,标准从原来的GB/T(国家推荐标准)改为了GB(国家强制性标准)。
从原料到铺装,新国标加大了各个环节的把控力度
新国标增加了一块非常重要的内容,原料、铺装等各个环节都需要出具型式检验报告,拿到体育场地设施资质后才能进入市场。检验报告有效期只有1年,新国标出台之前,没有严格的准入标准,市场比较混乱,出了问题也无法认定究竟是原材料的问题还是铺装的问题。
2005年出台的旧国标主要是从学校使用的角度,对跑道使用功能中的抗滑性、耐冲击等物理性能方面进行规范,而对其化学性能规定模糊,只是强调原则上符合国家现行标准。而此次标准修订,将把跑道的化学性能也纳入标准之中,并从原料开始就对有害物质提出完善的限制和检测要求,实现从设计施工到最后验收所有环节都有相应规范。
新旧国标基本技术指标不同
新旧国标基本技术指标不同,有如下要求:
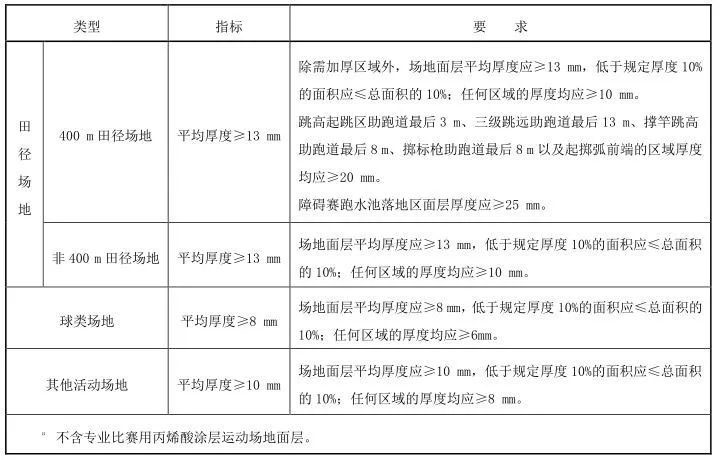
1.塑胶跑道和球场厚度要求不同
旧国标厚度方面球场没有过多阐述和具体要求,新国标明显要求大于等于8mm,对于平时习惯做3-5mm球场来说,简直发生了翻天覆地变化!塑胶跑道方面由于大家平时习惯最少做10mm厚度,旧国标也是可以接受的,新国标明显配合规范行业市场要求,坚决严格要求塑胶跑道的厚度≥13mm。
新国标

2.物理性能不同
新国标相对于GB/T 19851.11-2005增加了合成材料运动场地面层、现浇型面层、预制型面层、人造草、冲击吸收、垂直变形、抗滑值、拉伸强度、拉断伸长率、耐老化性能、阻燃性能、坡度、厚度等项目和指标要求。这里只做了新国标和GB/T 14833-2011的对比:

3.化学有害物质限量指标大不相同
在旧国标中,共对7项有害物质(其中4项为重金属)做了限量规定,新国标中,这一数字为18项,并细分为有害物质含量、有害物质释放量、气味三大类。
新国标对校园跑道建设中可能产生的18种有害物质的限定做出了规定,并按照家装标准对建成后的跑道挥发性有机物限量做出了限定。如跑道产生的总挥发性有机化合物不得高于5毫克/立方米,甲醛不得高于0.4毫克/立方米,二硫化碳不得高于7毫克/立方米;还增加了气味等级指标要求,确保人工合成面层在实际使用中接近于无气味状态。如气味评定等级为4级时,应进一步原因分析并进行整改,若1个月后气味评定仍不达标,应作更换或拆除处理。嗅辨评定等级为5级时,应做拆除处理。
旧国标(GB/T 14833-2011)

新国标
请记住,新国标代号 GB 36246-2018
请记住, GB 36246-2018 ,代号“赢家的选择”
做产品,美创用芯造!------良心!
人造草坪 美创首选
